

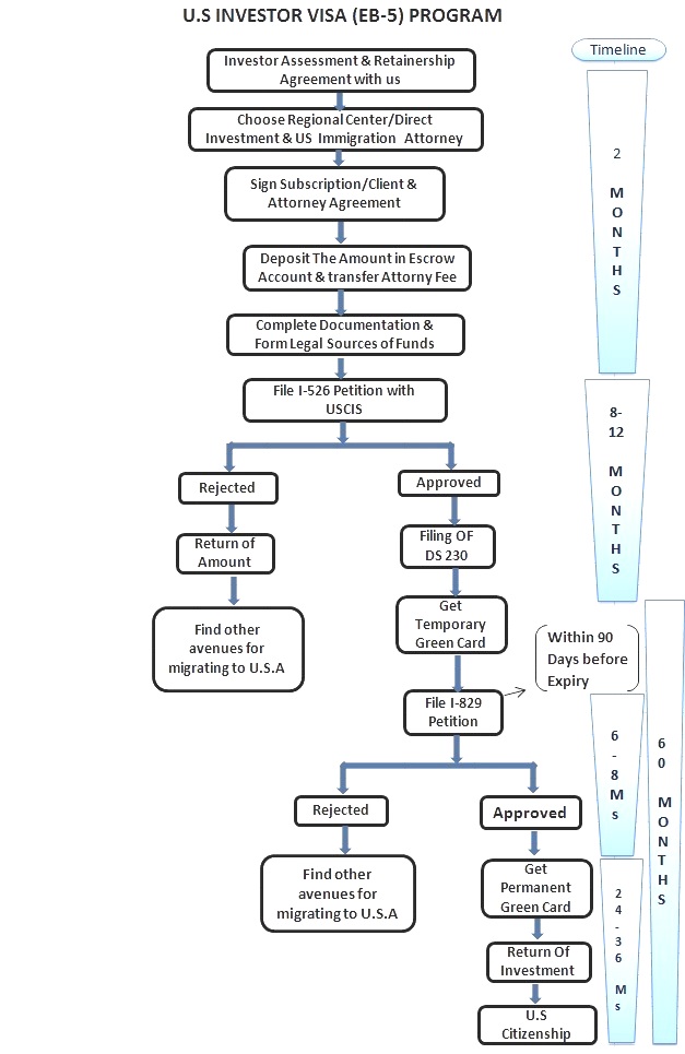
One of the most compelling government
programs for immigrant investors and their families to gain
permanent residency and American citizenship.
know more
Copyright © 2012 - All Rights Reserved - EB5 IndiaCenter, Designed by - APT Consulting, Disclaimer